Z站长网 Z站长网 AI 查看内容

宜宾的下一个十年

2025-8-16 08:30| 发布者: 良辰余辉| 查看: 151| 评论: 1

摘要: 黑马宜宾,突然刹车。2025年一季度,宜宾GDP实际增速仅为4.0%,不仅远低于绵阳的7.2%和德阳的7.5%,更首次跌破全省5.5%的平均线。相比去年同期8.2%的增速,这座曾经的高增长城市更是陡然失速,创下非疫情期最低纪录 ...


黑马宜宾,突然刹车。

2025年一季度,宜宾GDP实际增速仅为4.0%,不仅远低于绵阳的7.2%和德阳的7.5%,更首次跌破全省5.5%的平均线。

相比去年同期8.2%的增速,这座曾经的高增长城市更是陡然失速,创下非疫情期最低纪录。

昔日的“优等生”地位正受到有力冲击,“标兵渐远,追兵渐近”的局面已然形成。

十年前,宜宾几乎凭一己之力改写了四川经济格局。从2015年到2024年,GDP从1525.9亿元跃升至4005.76亿元,一举成为四川第三城。

这种增长速度,在全国地级市中都堪称教科书级的“弯道超车”。

然而,辉煌是否已成过去?这是战略性调整,还是根本性危机?

站在新的历史起点,宜宾的“下一个十年”在哪里?



要理解宜宾当前的增长放缓,需先回顾十年前的转型起点。

2015年的宜宾,是一座被“一黑一白”禁锢的城市。

白酒产业独大,占据工业利润总额五成以上。煤炭产业日渐式微,资源枯竭的警钟已敲响。

除了五粮液、天原、丝丽雅这“老三件”,宜宾几乎没有拿得出手的现代产业名片。

关键时刻,两大历史机遇同时出现:

一是国家“中国制造2025”战略全面铺开,制造业升级成为国家意志;

二是东部沿海产业向西部转移浪潮加速涌动,成本压力推动制造业企业寻找新家园。

宜宾市委、市政府敏锐捕捉到这一信号,在2016年提出了“产业发展双轮驱动”战略,明确了传统产业升级与新兴产业培育并行的发展路径。

一场前所未有的产业基因移植手术,就此展开。

当其他城市还在争抢头部企业时,宜宾却瞄准了一个令人意外的方向——二三线手机品牌。

这是一个看似不起眼的选择:朵唯、苏格、康佳……,没有一家是行业巨头,甚至有些名字对很多人来说都很陌生。但宜宾看中的,恰恰是这些企业所具备的特质:

它们拥有完整的产业链和成型的生产线,是真正的“麻雀虽小,五脏俱全”;

引进成本相对较低,不会给财政有限的宜宾带来过重负担;

这些企业专注于制造业本身,不像一些互联网企业那样追求快速扩张和资本游戏。

2016至2017年,宜宾市出台专项政策,成立智能终端产业发展领导小组,规划建设智能终端产业园,通过与深圳市手机行业协会等合作,成功将这些企业及其完整产线引入宜宾。

这一步看似普通,实则关键——宜宾通过这些企业,完成了对现代制造业基因的第一次植入。

智能终端产业从无到有,形成了完整产业链。更关键的是,宜宾培育出一支现代制造业技能的产业工人队伍。

这支队伍,成为宜宾下一步产业升级的关键筹码。

2019年,震动产业界的消息传来:宁德时代与宜宾签约30GWh动力电池项目。

为何全球巨头选择这座西南小城?

三大优势集中体现:水电资源带来的低电价,0.3元的度电成本,仅为宁德时代溧阳工厂的一半;智能终端产业培育的技术工人,可直接为新能源产业所用;宜宾为新能源产业提供全方位政策支持。

宁德时代落地如同“头雁”,引领整个产业链向宜宾集聚。上下游企业纷至沓来,一条完整的动力电池产业链迅速成型。

签约产能不断扩大,已达235GWh。宜宾工业经济真正起飞。

2023年,宜宾动力电池销量占全国15%以上、全省90%以上。

产业产值突破千亿元,成为继白酒后的第二个千亿产业。宜宾获得“动力电池之都”新名片。

十年转型,宜宾从资源型城市变身现代产业新城。GDP排名升至全省第3,超越德阳传统工业强市。

宜宾走出一条独特的三线城市产业升级路径:“麻雀战术”培育基础,“头雁效应”带动集群。

然而,当成功模式初显成效,增长放缓信号已现。



宜宾经济为何突然“刹车”?数据拆解揭示了多重挑战的叠加。


工业是首当其冲需要审视的领域。2025年一季度,宜宾市规模以上工业增加值同比增长5.2%,不仅低于四川省7.2%的平均水平 ,也明显落后于绵阳市的11.7% 和德阳市的14.0% 。

从工业内部结构看,采矿业增加值增长8.9%,制造业增长6.3%,而电力、热力、燃气及水生产和供应业增长仅为1.6%。制造业作为工业主体,其6.3%的增速是影响整体工业表现的关键。

更进一步看,宜宾工业的传统压舱石——白酒产业遭遇增长天花板。一季度增加值仅增长3.3%。

五粮液这一龙头企业的成长曲线也在渐缓:营收增速从2023年的12.58%,降至2024年的7.09%,再到2025年一季度的6.05%。

这看似小小的下滑,却影响深远。要知道,2024年白酒产业约占宜宾GDP的23%。这个巨人脚步一慢,全城经济立刻感受到震动。

消费升级、年轻群体偏好转变、渠道库存压力……白酒行业面临的挑战从未如此之多。宜宾正急于寻找白酒产业增长的“第二曲线”。

另一方面,新兴产业表现亮眼却难挑大梁。

智能网联新能源汽车增加值增长55.1%,晶硅光伏增长37.5%,动力电池增长20.0%。

“新三样”(新能源汽车、锂电池、光伏产品)出口额同比暴增34倍,展现出惊人爆发力。

然而,高增长率背后是较小的基数。这些新兴产业虽然前景广阔,但体量和对整体经济的拉动力,尚不足以完全弥补传统产业增速放缓的影响。

这正是宜宾面临的结构性难题:老动能减速,新动能尚未成熟,交替期的阵痛不可避免。


注:部分增长数据未在资料中明确,以“/”表示。传统产业增长情况可参考工业用电量等间接指标。

宜宾经济的另一大隐忧是投资活力的减弱。一季度固定资产投资增速-3.3%,远低于四川省4.0%的平均水平。

房地产开发投资下降4%,成为拖累整体投资的主要因素。这一下滑不仅影响建筑业,更波及全产业链。

工业投资仅保持微弱增长(1-2月仅0.9%),与四川全省18.1%的增速形成鲜明对比。这表明宜宾产业转型的内生动力可能正在减弱。

值得关注的是,宜宾一季度工业用电量同比增长22.7%,位居全省第一。这显示出工业活动依然活跃,或许预示着未来投资活力的潜在回升。

宜宾经济放缓,并非单一因素导致,而是多重因素叠加的结果。

内部看,产业结构调整进入阵痛期;居民消费信心尚未完全恢复;企业面临原材料价格上涨、融资成本上升等经营压力。

外部看,全球经济增长放缓,贸易环境不确定性增加,对宜宾新兴的外向型产业构成挑战;国家政策层面的房地产调控、金融去杠杆等举措,也不可避免地影响地方发展。

这一切,都表明宜宾正处于一个关键的战略调整期。

过去十年靠“产业移植”取得的成功,能否在新的内外部环境下持续?如何在“老树开新花”与“新树长成林”之间找到平衡?

这是宜宾面对“下一个十年”必须回答的核心命题。



表面看,宜宾遭遇增长瓶颈。但深挖会发现,这座城市十年转型累积了三大隐形资产,如同地下根系,正为未来蓄力。

一是人力资源。30万熟练产业工人构成宜宾最宝贵的资源禀赋。他们形成典型的“滚雪球效应”—从智能终端到动力电池,技能不断升级,吸引更多产业入驻,创造更多就业,再吸引更多工人。这支队伍是宜宾产业向上跃迁的人力基石。

二是电价洼地。水电资源带来的0.3元度电成本,仅为东部沿海一半。对动力电池、光伏等能源密集型产业,这是决定性竞争优势。随碳中和目标推进,此优势将更加凸显,成为吸引高科技产业的长期磁力。

三是交通枢纽。长江黄金水道的起点,为原材料和产品提供低成本水运通道。2019年开通的成贵高铁,结束了无高铁历史,将宜宾与成渝、西南乃至东南沿海紧密相连。这种多式联运优势,大幅降低企业物流成本,增强产业承载力。

更关键是宜宾押下了一张王牌——“合肥式大学城”赌注。

2016年前,宜宾高校匮乏。短短七年间,一座36平方公里的大学城拔地而起。电子科大、四川大学等名校纷纷入驻,成为省内的教育新高地。

这一战略意义非凡。首批大学毕业生已走出校门,为宜宾注入创新基因。从“产业工人”到“工程师红利”的跨越正在发生,为宜宾从“制造”向“智造”奠定智力支撑。

合肥的路径值得借鉴。一座曾经普通的工业城市,因中科大入驻,蜕变为创新高地,在量子信息、集成电路等前沿领域领跑全国。宜宾大学城埋下的种子,将是“下一个十年”最强劲引擎。

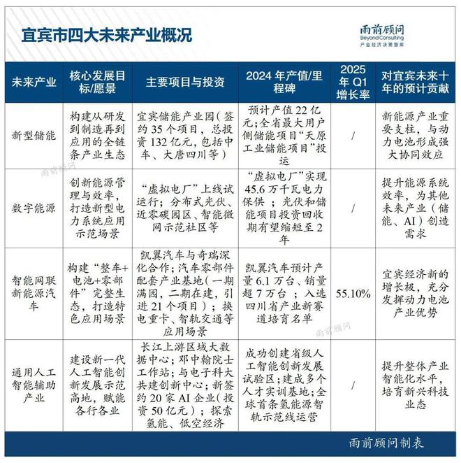
基于这些底牌,宜宾正加速从“产业移植”向“内生创新”转型,未来十年,蕴藏着诸多关键增长机遇:

一是深化新能源全产业链优势。依托动力电池的先发优势,进一步整合晶硅光伏、新型储能、氢能技术以及智能网联新能源汽车,打造从材料、零部件、系统集成到应用服务的完整新能源产业生态闭环,争取在全球新能源价值链中占据核心环节。

二是拓展数字经济应用蓝海在已有的智能终端制造和信息技术服务基础上,大力发展工业互联网、产业数字化解决方案、数据标注与处理等高附加值数字服务,并推动数字技术与实体经济深度融合。

三是发挥人工智能的倍增效应。将通用人工智能辅助产业作为赋能引擎,推动AI技术在制造业、农业、服务业、城市治理等各个领域的广泛应用,提升全要素生产率。

四是培育传统产业中的“新星”。在机械制造、能源化工等传统产业的转型升级过程中,聚焦新材料、高端装备、精细化工等细分领域,培育一批具有核心技术和市场竞争力的新兴增长点。

五是抢占绿色发展与循环经济高地。以“无废城市”建设为契机,大力发展节能环保、资源综合利用、绿色建材等产业,吸引相关领域的投资和技术,打造绿色低碳产业示范区。

六是借力成渝地区双城经济圈。更深度地融入成渝地区双城经济圈发展战略,在产业链协同、市场共享、要素流动、科技创新等方面寻求更广泛的合作,提升区域整体竞争力。

宜宾的下一个十年,大学城是催化剂,三大隐形资产是基础。尽管当前数据放缓,中长期增长动能依然充沛。

一位产业观察家道破天机:

宜宾不是断崖,而是换挡。第一个十年打基础,接下来将筑高峰。调整期正是检验发展韧性的关键窗口。


注:部分产值或增长数据未在资料中明确,以“/”表示。



宜宾不仅是一座城市的故事。它是中国产业变革的微观镜像。

从一个白酒煤炭依赖的西南小城,到跃居四川第三的现代产业高地。宜宾的十年蝶变,写下了一座中国三线城市自我重塑的教科书。

这种转型路径的普遍意义在于,它勾勒出一个清晰的三阶段发展模型:

第一阶段:产业移植。从“麻雀战术”引入中小企业产线,到“头雁效应”吸引龙头企业,实现产业基因的外部注入。不求规模最大,但求结构完整;不求品牌最响,但求技术踏实。

第二阶段:生态培育。通过产业工人培养、基础设施升级、大学城建设等系统工程,构建从物质到人才的全方位支撑体系。物质基础有产线设备,人才基础有技工与工程师,制度基础有政府与市场的协同。

第三阶段:创新裂变。当量变积累到临界点,迎来质变突破。产业链从“嫁接”走向“生根”,创新从“引进消化”走向“自主研发”,一座城市的产业命运开始掌握在自己手中。

宜宾的样本价值,在于它验证了非省会城市产业升级的可行路径。它既不同于省会城市依靠行政资源的发展模式,也不同于经济特区依靠特殊政策的发展方式。它的成功更具可复制性——靠的是敏锐把握产业转移契机,系统构建竞争优势。

这对中国数百个寻求转型的地级市而言,宜宾模式提供了可贵启示:发展不必受限于资源禀赋,不必执着于历史路径,有战略有方法,三线城市能重塑命运,野百合也有春天!

站在历史与未来的交汇点,宜宾能否走得更远?能否突破当前增长瓶颈,实现从“制造高地”到“创新高地”的再次跃升?能否成为“西南版合肥”?

答案仍在书写中。

联系电话:028-65258122


路过

雷人

握手

鲜花

鸡蛋
返回顶部